نقشه مدار الکترونیکی یو پی اس
همانطور که تجربه کردید، در فصل گرما کشورهای جهان سوم مانند ایران، پاکستان و… قطعی مکرر برق را دارند. در […]
همانطور که تجربه کردید، در فصل گرما کشورهای جهان سوم مانند ایران، پاکستان و… قطعی مکرر برق را دارند. در این مواقع تمامی دستگاههای الکترونیکی و کامپیوتر از کار میافتند و همین قطعی برق باعث از بین رفتن اطلاعات ودیتاها میشود. UPS به معنا یک منبع تغذیه و انرژی بدون وقفه است. یو پی اس یک تجهیز الکترونیکی است که در صورت قطعی برق یا اختلال برق، از این دستگاه استفاده میشود. توان UPS بر حسب کیلوات یا وات محاسبه و اندازهگیری میشود. در ادامه نقشه مدار الکترونیکی UPS را بررسی میکنیم. تا انتها این مقاله با ما همراه باشید.
نحوه کارکرد یو پی اس
UPS به عنوان یک منبع تغدیه فوری بدون وقفه در زمان قطعی برق یا خرابی برق ورودی مورد استفاده قرار میگیرد. در UPS برق در داخل خازنها یا باتری ذخیره میشود. از مزایا یو پی اس میتوان به محافظت دستگاه و تجهیزات در برابر قطعی برق اشاره کرد. UPS به عنوان یک محافظ برای برخی از سخت افزارها استفاده میشود که ممکن است با قطع برق، دیتاها و دادههای خود را از دست بدهند و آن سخت افزار آسیب جدی ببیند. همچنین UPS میتواند مشکلاتی مانند افزایش بیش از حد ولتاژ، اغتشاشات و نویز، کاهش ناگهانی ولتاژ و عدم پایداری فرکانس را اصلاح و رفع کند. برای کسب اطلاعات بیشتر مقاله یو پی اس چیست را مطالعه کنید تا با کارکرد دقیق آن آشنا شوید.
با توجه به توان یو پی اس، مدت زمان روشن بودن دستگاه متفاوت خواهد بود و مدت زمان کار باتری ups کوتاه خواهد بود. امروزه بیشتر یو پی اس ها مجهز به نرم افزارهای کنترلی هستند. این نرم افزارهای کنترلی فرایند پشتیبان گیری اتوماتیک و خودکار (Automatic Backup) دارند و در زمان قطعی برق، عملیات بکاپگیری را انجام میدهد.
نحوه محاسبه و تحلیل مدار یو پی اس
برای تحلیل مدار یو پی اس باید ابتدا به دنبال شماتیک و نقشه مدار دستگاه خود باشید. سپس مقادیر ولتاژ و جریان را برای هر بخش از مدار محاسبه و تحلیل کنید. تحلیل و محاسبات مدار یو پی اس یک فرایند تخصصی و پیچیده است که باید دانش تخصصی و کاملی درباره مدارات الکتریکی، الکترونیک و فیزیک داشته باشید. شماتیک مدار ups را بهصورت کلی را در شکل زیر مشاهده میکنید و در ادامه نقشه مدار الکترونیکی یو پی اس بهصورت کامل و جزئی شرح میدهیم.
نقشه مدار الکترونیکی یو پی اس
نمودار مدارات الکترونیکی UPS با توجه به انواع مختلف آن به یو پی اس آنلاین، ups آفلاین، یو پی اس لاین اینتراکتیو دستهبندی میشوند که دانش کافی از نمودار و نقشه مدار الکترونیکی یو پی اس در عیب یابی و نگهداری دستگاه بسیار مهم است. همچنین برای کاهش خرابیها و پیشگیری از تعمیر یو پی اس باید با نمودار مدار الکترونیکی UPS آشنایی کامل داشته باشید.
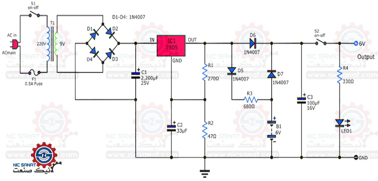
این شماتیک زیر مربوط به مدار الکترونیکی یو پی اس است که شامل تثبیتکننده ولتاژ خروجی و شارژر باتری میشود. در این مدار، باتری B1 از طریق دیودهای D1 و D2 شارژ میشود. این نقشه نشان میدهد که باتری UPS در زمان قطعی برق بهصورت خودکار و اتوماتیک وارد مدار میشود. در این مدار LED نشاندهنده برق ورودی شهر است و با قطع برق LED، باتری یو پی اس وارد مدار میشود. وظیفه فیوز عمل کردن بهصورت یک مدار شکن است تا از خرابی باتری و اتصالات کوتاه پیشگیری کند. شکل زیر یک نقشه مدار الکترونیکی ups ساده را نشان میدهد که بیشتر شبیه به نمودار یو پی اس استند بای (آفلاین) است.
نقشه مدار الکترونیکی یو پی اس لاین اینتراکتیو
UPS لاین اینتراکتیو یک نسخه و ورژن پیشرفتهتر از یو پی اس آفلاین است. این یو پی اس علاوه بر قطعی برق در زمان نوسانات شدید ولتاژ نیز وارد عمل میشود. اگر افت ولتاژ جزئی یا اضافه ولتاژ کمی رخ بدهد، مدارات الکترونیکی با تغییر سیم پیچها، میزان ولتاژ را تنظیم میکند.
اجزا خاصی در مدار و نمودار الکترونیکی یو پی اس لاین اینتراکتیو تغییر میکند که شامل موارد زیر میشود:
- مدار کنترل ولتاژ با رله یا IC میکروکنترلر
- مدار شارژر اینورتر و باتری
- ترانس با چند خروجی
- سنسور ولتاژ برای OverVoltage یا UnderVoltage
نقشه مدار الکترونیکی UPS آنلاین
مدار الکترونیکی یو پی اس آنلاین پیچیدهترین شکل نمودار را دارد که برق همیشه از اینورتر یو پی اس به تجهیز میرسد. یو پی اس آنلاین روش تبدیل دوگانه دارد. ابتدا برق AC را برای ذخیره باتری به DC تبدیل میکند و سپس این برق DC توسط اینورتر به AC تبدیل میشود تا بار به تجهیزات منتقل شود. این نوع یو پی اس فقط برای تجهیزات حساس مانند سرورها و تبادل دادهها استفاده میشود. در ادامه نمودار الکترونیکی یو پی اس آنلاین را مشاهده میکنید.
نقشه مدار الکترونیکی یو پی اس آفلاین (استند بای)
مدار الکترونیکی ups آفلاین سادهترین نمودار را دارد که فقط در صورت قطعی برق ورودی و خرابی شبکه وارد مدار میشود. اجزا یو پی اس استند بای شامل باتری، اینورتر، فیلترپایین گذر، محافظ نوسانات و کلید استاتیک میشود. در صورت قطعی برق سیستم بهصورت خودکار روی اینورتر و باتری سوئیچ میکند.
نکات مهم و اصولی در زمان نصب یو پی اس
نصب UPS نیاز به تخصص و دانش کافی دارد. برای جلوگیری از خرابی باتری یو پی اس بهتر است نکات نصب یو پی اس را بدانید. در ادامه مهمترن نکات اصولی در زمان نصب UPS را جمع آوری کردهایم:
- تهویه یو پی اس باید مناسب باشد تا طول عمر باتری یو پی اس و خود دستگاه افزایش یابد.
- سیم ارت باید بهصورت استاندارد اجرا شود تا از برقگرفتگی و نوسانات برق پیشگیری کند.
- سیم قدرت و فرمان باید بهدرستی تفکیک شوند تا از بروز اختلال و نویز در کارکرد UPS جلوگیری کند.
- برای جلوگیری از سوختن اتصالات و کابلها باید از کابل مخصوص ات ولتاژ استفاده شود.
در زمان نصب یو پی اس، بررسی شماتیک و نقشه مدار یو پی اس بسیار مهم و ضروری است. تست کارکرد UPS پس از نصب بسیار مهم است تا مقادیر جریان، ولتاژ و مدت زمان پشتیبانی باتری بررسی شود.



نظرات کاربران