تعمیر UPS زیمنس

سیستم ‌های UPS زیمنس (Siemens UPS) از دقیق‌ ترین تجهیزات تأمین برق اضطراری در دنیا هستند که در کارخانه‌ ها، بیمارستان‌ ها، مراکز داده و سازمان‌ های صنعتی نقش حیاتی دارند. این دستگاه‌ ها برای حفظ پایداری جریان برق طراحی شده‌اند و حتی چند ثانیه خرابی آن‌ ها می‌تواند منجر به توقف تولید، از بین رفتن داده‌ها یا آسیب به تجهیزات حساس شود.به همین دلیل، تعمیر UPS زیمنس باید با دقت و طبق استانداردهای فنی این برند انجام شود؛ کاری که تنها از متخصصان آموزش‌ دیده و مراکز مجهز برمی‌آید.

تعمیر یو پی اس زیمنس

نحوه تعمیر UPS زیمنس

تعمیر UPS زیمنس فرآیندی چند مرحله‌ ای است که با عیب‌ یابی دقیق آغاز می‌شود. در این مرحله، خطاهای دستگاه با استفاده از نمایشگر داخلی یا نرم‌ افزار مانیتورینگ زیمنس بررسی می‌شوند. سپس عملکرد مدار شارژ، وضعیت باتری، ورودی برق و ماژول اینورتر با ابزارهای تست دیجیتال مورد ارزیابی قرار می‌گیرد.پس از شناسایی بخش معیوب، تعمیرکار با استفاده از تجهیزات تخصصی مانند Oscilloscope و Battery Analyzer، قطعات آسیب‌ دیده را تعمیر یا تعویض کرده و در پایان، UPS تحت تست بار واقعی (Load Test) قرار می‌گیرد تا از پایداری کامل عملکرد آن اطمینان حاصل شود.

تعمیر UPS زیمنس

اهمیت شناخت ساختار UPS زیمنس در تعمیرات تخصصی

UPS زیمنس بر اساس معماری ماژولار طراحی شده است؛ یعنی بخش‌ های مختلف مانند ورودی برق، مدار شارژ، ماژول باتری و اینورتر هر کدام  به‌ صورت مستقل کار می‌کنند اما به‌ طور دقیق با یکدیگر هماهنگ‌اند.به همین دلیل، هرگونه تعمیر بدون شناخت کافی از ساختار دستگاه می‌تواند باعث آسیب به مدار کنترل یا افت راندمان سیستم شود.

مزایای تعمیر استاندارد UPS زیمنس

انجام تعمیرات به روش صحیح، چند مزیت کلیدی برای کاربر به همراه دارد:

  • افزایش طول عمر دستگاه و کاهش هزینه‌ های نگهداری
  • جلوگیری از نوسانات ولتاژ و آسیب به تجهیزات متصل
  • بهبود راندمان باتری و عملکرد مدار شارژ
  • پایداری خروجی برق در شرایط اضطراری

نگهداری، عیب‌ یابی و نکات تخصصی در تعمیر UPS زیمنس

بسیاری از مشکلات UPS زیمنس زمانی رخ می‌دهند که سرویس دوره‌ای دستگاه نادیده گرفته می‌شود. با اجرای برنامه‌ ی نگهداری پیشگیرانه می‌توان عمر مفید دستگاه را افزایش داد و احتمال خرابی را تا بیش از ۶۰٪ کاهش داد.مهم‌ ترین اقدامات نگهداری عبارت‌اند از:

  • کنترل منظم دمای محیط نصب بین ۲۵ تا ۳۰ درجه سانتی‌گراد
  • تمیز کردن دوره‌ای فن‌ها، فیلترها و محفظه تهویه برای جلوگیری از گرد و غبار
  • بررسی سلامت باتری و انجام تست بار هر شش ماه یک‌ بار
  • بازبینی اتصالات برق و ترمینال‌ های باتری برای جلوگیری از زنگ‌ زدگی یا شل شدن
  • به‌روزرسانی نرم‌ افزار مانیتورینگ زیمنس برای دریافت هشدارهای عملکردی

اجرای این موارد باعث می‌شود سیستم در وضعیت پایدار باقی بماند و احتمال نیاز به تعمیرات سنگین به حداقل برسد.

 خطاهای رایج در UPS زیمنس

در زمان کارکرد UPS زیمنس، ممکن است خطاها و هشدارهایی ظاهر شوند که نشان‌ دهنده نیاز دستگاه به بررسی فنی هستند. شناخت این خطاها کمک می‌کند تا از آسیب جدی به مدارها و باتری جلوگیری شود.رایج‌ ترین خطاهایی که در سیستم‌ های UPS زیمنس مشاهده می‌شوند عبارت‌ اند از:

  • خطای خرابی باتری و کاهش ظرفیت شارژ
  • خطای دمای بالا و اختلال در سیستم خنک‌ کننده
  • خطای نوسان یا افت ولتاژ خروجی
  • خطای مدار اینورتر و تبدیل DC به AC
  • خطای قطعی یا اختلال در فازهای ورودی برق
  • خطای ارتباطی بین دستگاه و نرم‌ افزار مانیتورینگ
  • خطای اضافه‌ بار (Overload) در زمان مصرف بیش از حد توان مجاز

در صورت مشاهده هر یک از این هشدارها، خاموش کردن دستگاه و تماس با مرکز تخصصی تعمیر توصیه می‌شود. در نیک صنعت، تمامی خطاها با استفاده از نرم‌ افزار اختصاصی زیمنس و تجهیزات تست دیجیتال بررسی شده و منبع دقیق مشکل شناسایی می‌گردد تا از تکرار آن جلوگیری شود.

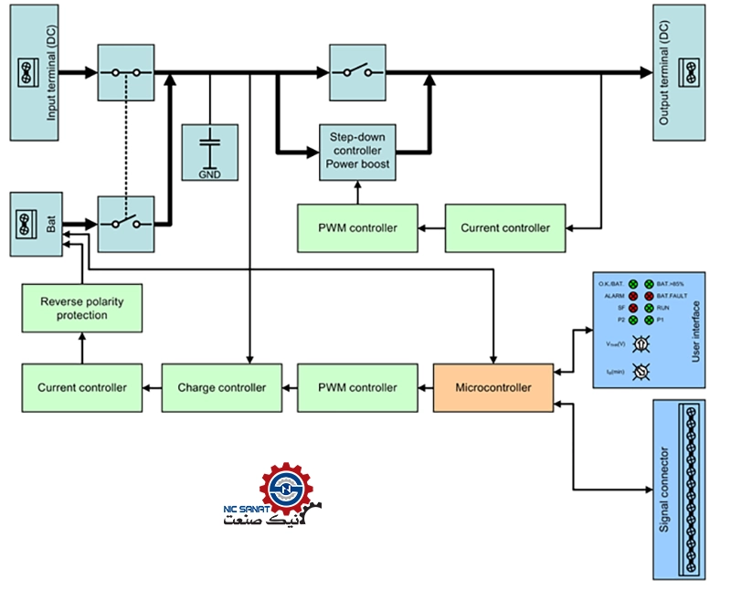
دیاگرام سیستم کنترل شارژ و منبع تغذیه اضطراری

این دیاگرام نحوه‌ ی عملکرد مدار کنترل شارژ باتری و تأمین برق اضطراری را نشان می‌دهد. سیستم شامل ورودی و خروجی DC، کنترلر جریان، کنترلر PWM، میکروکنترلر و مدار محافظت در برابر اتصال معکوس است. هنگام قطع برق، منبع تغذیه به‌ صورت خودکار به باتری سوئیچ کرده و برق خروجی بدون وقفه تأمین می‌شود.

اهمیت انتخاب مرکز تخصصی برای تعمیر UPS زیمنس

سیستم‌ های زیمنس از فناوری پیشرفته‌ ای بهره می‌برند که با UPS های عمومی متفاوت است.بنابراین، تعمیر آن‌ها نیاز به ابزارهای خاص و مهندسانی دارد که با ساختار فنی برند زیمنس آشنا باشند. مرکزی مانند نیک صنعت با در اختیار داشتن تجهیزات تست دیجیتال، نرم‌افزارهای مانیتورینگ اختصاصی و قطعات اورجینال، فرآیند تعمیر را طبق استانداردهای اصلی زیمنس انجام می‌دهد.این استانداردها شامل:

  • استفاده از Load Bank صنعتی برای تست عملکرد تحت بار واقعی
  • کالیبراسیون دقیق ولتاژ و فرکانس خروجی پس از تعمیر
  • بررسی و ثبت گزارش تست نهایی پیش از تحویل به مشتری

نتیجه‌ی این رویکرد، پایداری طولانی‌ مدت UPS، افزایش کارایی باتری و جلوگیری از خرابی مجدد است.

جمع‌ بندی

تعمیر UPS کاری حساس و دقیق است که باید با درک کامل از مدارها، نرم‌ افزار و ساختار الکترونیکی دستگاه انجام شود. نکته‌ ی کلیدی این است که هرچه آگاهی کاربر درباره‌ی عملکرد UPS بیشتر باشد، احتمال خرابی و نیاز به تعمیر کاهش می‌یابد.مرکز نیک صنعت با ترکیب تجربه فنی، تجهیزات پیشرفته و آموزش تخصصی، این اطمینان را ایجاد می‌کند که سیستم برق اضطراری شما همیشه در بالاترین سطح عملکرد باقی بماند.

خطاهای رایج UPS زیمنس

دستگاه UPS1600 زیمنس یکی از منابع تغذیه بدون وقفه صنعتی است که برای حفظ پایداری برق در سیستم‌ های حساس استفاده می‌شود. با این حال، در هنگام کار ممکن است خطاها و آلارم‌ هایی ظاهر شوند که وضعیت عملکرد یا وجود ایراد احتمالی در سیستم را نشان می‌دهند. در ادامه رایج‌ ترین کدهای خطا و هشدار UPS1600 زیمنس به‌ همراه توضیحات مربوط به هر مورد آورده شده است.

256.0 خرابی دستگاه (Device failure)

خرابی در دستگاه رخ داده است.

256.1 نرم‌ افزار خراب‌ شده (Software corrupted)

نرم‌ افزار کنترل UPS خراب شده است – تلاش برای به‌ روزرسانی نرم‌ افزار.

256.2 چک‌ سام اشتباه (Wrong checksum)

خطای داخلی: ارتباط قطع شده است.

256.3 پارامتر خراب (Parameter corrupt)

تلاش برای نوشتن پارامتر ناموجود یا فقط‌ خواندنی.

256.4 پارامتر ناشناخته (Unknown parameter)

تلاش برای تنظیم پارامتری که UPS آن را نمی‌شناسد.

256.5 طول پیام نادرست (Wrong message length)

خطای داخلی: ارتباط قطع شده است.

256.6 پارامتر نادرست (Wrong parameter)

مقدار پارامتر در محدوده معتبر قرار ندارد.

256.7 دستور پذیرفته نشد (Command not accepted)

فرمان ارسالی به UPS اشتباه است.

257.1 حالت بافر ممکن نیست (Buffer mode not possible)

بافر ممکن نیست – تنظیمات، کابل‌ ها، فیوز یا ولتاژ باتری را بررسی کنید.

257.2 دمای دستگاه بحرانی خیلی بالا (Device temp critical)

دمای دستگاه بسیار بالا است – خنک‌ کننده را بررسی کنید یا بارهای غیرضروری را قطع کنید.

257.3 دمای دستگاه بحرانی خیلی پایین (Device temp critical)

دمای دستگاه بسیار پایین است – دمای محیط را افزایش دهید.

257.4 اتصال با مقاومت بالا به باتری (High-resistance battery connection)

مقاومت بالا در اتصال باتری – کابل‌ های باتری را چک کنید.

257.5 قطع اتصال باتری (Connection to battery interrupted)

ارتباط باتری قطع شده – اتصال کابل‌ ها و فیوز را بررسی کنید.

257.6 باتری ناشناخته (Unknown battery)

داده‌های باتری قابل خواندن نیست – باتری معیوب است یا پشتیبانی نمی‌شود.

257.7 اضافه‌ جریان (Overcurrent)

جریان خروجی UPS بیش از حد مجاز است – خروجی به مدت ۲۰ ثانیه قطع می‌شود.

لوگو شماره تلفن

نیک صنعت

تعمیر UPS زیمنس

021-87700210
01چرا تعمیر UPS زیمنس باید فقط توسط مرکز تخصصی انجام شود؟

زیمنس از فناوری‌ های خاصی در مدارهای کنترل، شارژ و اینورتر استفاده می‌کند. تعمیر نادرست می‌تواند باعث افت راندمان یا خرابی کل سیستم شود. مراکز معتبر با نرم‌ افزار مانیتورینگ اختصاصی و تجهیزات دیجیتال برند زیمنس، تعمیر را طبق استاندارد کارخانه انجام می‌دهند.

02رایج ‌ترین خطاهای UPS زیمنس چیست؟

از خطاهای متداول می‌توان به خرابی باتری، دمای بالا، نوسان خروجی، خطای مدار اینورتر، قطع فاز برق ورودی و اضافه‌ بار اشاره کرد. بررسی این خطاها باید با ابزار مانیتورینگ و توسط متخصص انجام شود.

03هزینه تعمیر UPS زیمنس چقدر است؟

هزینه تعمیر UPS زیمنس به نوع مدل، میزان آسیب، وضعیت باتری و قطعات مورد نیاز بستگی دارد. در مراکز تخصصی، قبل از هرگونه تعمیر، دستگاه عیب‌ یابی شده و بر اساس گزارش فنی، برآورد هزینه دقیق اعلام می‌شود. معمولاً تعمیر استاندارد از تعویض کامل دستگاه بسیار مقرون‌ به‌ صرفه‌ تر است.

04چگونه می‌توان از خرابی UPS زیمنس جلوگیری کرد؟

سرویس دوره‌ای شامل تمیز کردن فن‌ها، کنترل دمای محیط، تست سلامت باتری، بازبینی اتصالات برق و به‌ روزرسانی نرم‌ افزار، می‌تواند تا ۶۰٪ از خرابی‌ها را کاهش دهد.

05تست بار (Load Test) در تعمیر UPS زیمنس چه نقشی دارد؟

در این تست، عملکرد UPS تحت شرایط واقعی مصرف بررسی می‌شود تا اطمینان حاصل گردد دستگاه پس از تعمیر، برق پایدار و بدون نوسان ارائه می‌دهد. این مرحله تضمین‌ کننده کیفیت نهایی تعمیر است.

نظرات کاربران

اولین نفری باشید که دیدگاهی را ارسال می کنید برای “تعمیر UPS زیمنس”

نشانی ایمیل شما منتشر نخواهد شد. بخش‌های موردنیاز علامت‌گذاری شده‌اند *

سبد خرید

سبد خرید شما خالی است.